欢迎访问上海招聘网!本站为上海找工作求职者提供上海人才招聘、上海人才市场、上海人才网等岗位信息!
2022-06-14 14:01:38 来源:上海招聘网
【导读】上海人才招聘网小编为大家带来了瑞金医院上海市内分泌代谢病研究所招聘公告,报名时间为2022年6月14日至2022年6月20日前(截止下午17:00),详细内容请仔细阅读下文:

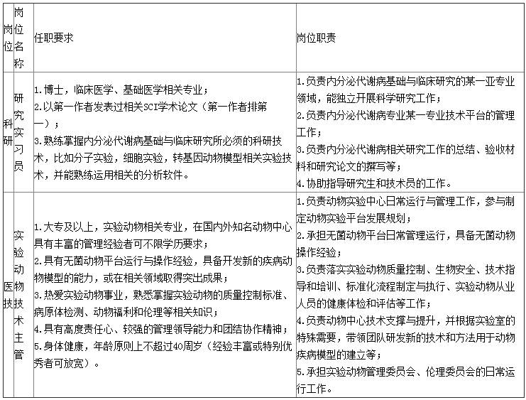
一、瑞金医院上海市内分泌代谢病研究所招聘岗位

二、工作地点
瑞金医院各执业地点(黄浦区、徐汇区、嘉定区等)。
三、报名方式和时间
2022年6月14日至2022年6月20日前(截止下午17:00)。
瑞金医院官网报名链接:
https://yuyue.rjh.com.cn/RJResume2.0/Pages/UserLogin.aspx
四、材料上传
(1)必传材料:在“证书模块”上传(图片格式,不超过4兆)。
1、身份证正反面;
2、学历和学位证书(非应届);
3、语言类证书;
4、计算机证书;
(2)如有以下材料,也请上传:在“证书模块”上传(图片格式,不超过4兆)。
1、原单位职称聘任文件;
2、SCI论著全文(一作/通讯);
3、省部级及以上课题批复件首页(负责人);
4、专利(排名第一/第二);
5、省部级及以上获奖;
6、其他岗位相关资格证书;
7、其他相关材料。
五、招聘安排
考核内容:专业知识、个人综合素质、外语水平等。
时间:2022年6月-2022年7月。
六、录取方式
根据综合成绩择优录取。
七、咨询电话
021—64370045*665825 顾老师
上海交通大学医学院附属瑞金医院人力资源处
2022年6月14日
以上是有关瑞金医院上海市内分泌代谢病研究所招聘的内容,想了解更多有关上海职场百科、上海兼职招聘的内容敬请关注上海人才网https://www.shrszp.net/
原标题:瑞金医院上海市内分泌代谢病研究所招聘公告
文章链接:https://www.shrszp.net/show-3890-7990-1.html
本网注明信息来源为其他媒体的稿件均为转载体,免费转载出于非商业性学习的目的,版权归原作者所有,如有内容与版权问题等请与本站联系。
就业指导群
人才网公众号

上海就业指导交流群,
专业老师在线就业指导,特色岗位一键匹配
上海兼职招聘
360行任你挑选
分秒必争直达HR
谁看我简历早知道
请使用微信【扫一扫】
关注「上海易职邦招聘」公众号完成登录
客服电话:400-765-0056
竭诚为您服务
服务时间08:00-24:00
微信小程序
面试通知
收藏
简历
足迹
微信求职
关注公众号
掌握最新求职动态
小程序
进入小程序
随时随地找工作